LED Flasher untuk Wahana Kemudi Putar dengan Sensor LDR dan IC NE555
- Voltmeter
- Resistor
- Op amp
Operasional Amplifier atau lebih dikenal dengan Op Amp adalah suatu komponen elektronika analog yang berfungsi sebagai penguat atau amplifier multiguna. Penguat ini memiliki dua input yaitu inverting dan non-inverting, serta sebuah terminal output.
Spesifikasi:
- IC NE555
- Ground
Ground berfungsi sebagai penghantar arus listrik langsung ke bumi atau tanah saat terjadi kebocoran isolasi atau percikan api pada konsleting
- Komponen Input:
Fungsi switch pada rangkaian elektronika adalah alat yang dapat atau memiliki fungsi menghubungkan dan memutuskan aliran listrik (arus listrik) pada jaringan arus listrik kuat maupun jaringan arus listrik yang lemah. Sistem kerjanya sebagai pemutus atau pemilih sinyal secara mekanik.
- Komponen Output
Motor DC digunakan sebagai output dari rangkaian dan juga merupakan alat yang dapat mengubah energi listrik menjadi energi listrik menjadi energi gerak berupa putaran.
Konfigurasi pin:
Pin 1 : Terminal 1
Pin 2 : Terminal 2
IC TIMER 555 merupakan sebuah sirkuit terpadu yang digunakan untuk berbagai pewaktuan dan multivibrator. Multivibrator adalah suatu rangkaian yang mengeluarkan tegangan dengan bentuk pulsa. IC berfungsi sebagai penunda waktu (Delay TIMER), rangkaian flip-flop dan osilator. Dalam penerapannya IC TIMER dapat sebagai clock untuk jam digital, hiasan menggunakan lampu LED, menyalakan 7-segment dengan rangkaian astable, metronome dalam industri musik, timer counter, atau dengan lebih dalam mengutak-atik lagi dapat memberikan PWM (pulse width modulation) yang mengatur frekuensi sinyal logika high untuk mengatur duty cycle yang diinginkan.
Berikut ini adalah susunan dan konfigurasi Kaki IC 555 yang berbentuk DIP 8 kaki.
- Kaki 1 (GND) : Terminal Ground atau Terminal Negatif sumber tegangan DC.
- Kaki 2 (TRIG) : Terminal Trigger (Pemicu), digunakan untuk memicu Output menjadi “High”, kondisi High akan terjadi apabila level tegangan pada kaki Trigger ini berubah dari High menuju ke <1/3Vcc (Lebih kecil dari 1/3Vcc).
- Kaki 3 (OUT) : Terminal Output (Keluaran) yang memiliki 2 keadaan yaitu “Tinggi/HIgh” dan “Rendah/Low”.
- Kaki 4 (RESET) : Terminal Reset. Apabila kaki 4 digroundkan, Output IC akan menjadi rendah dan menyebabkan perangkat ini menjadi OFF. Oleh karena itu, untuk memastikan IC dalam kondisi ON, Kaki 4 biasanya diberikan sinyal “High”.
- Kaki 5 (CONT) : Terminal Control Voltage (Pengatur Tegangan), memberikan akses terhadap pembagi tegangan internal. Secara default, tegangan yang ditentukan adalah 2/3 Vcc.
- Kaki 6 (THRES) : Terminal Threshold, digunakan untuk membuat Output menjadi “Low”. Kondisi “Low” pada Output ini akan terjadi apabila Kaki 6 atau Kaki Threshold ini berubah dari Low menuju > 1/3Vcc (lebih besar dari 1/3Vcc).
- Kaki 7 (DISCH) : Terminal Discharge. Pada saat Output “Low”, Impedansi kaki 7 adalah “Low”. Sedangkan pada saat Output “High”, Impedansi kaki 7 adalah “High”.
- Kaki Discharge ini biasanya dihubungkan dengan Kapasitor yang berfungsi sebagai penentu interval pewaktuan. Kapasitor akan mengisi dan membuang muatan seiring dengan impedansi pada kaki 7. Waktu pembuangan muatan inilah yang menentukan Interval Pewaktuan dari IC555.
- Kaki 8 (Vcc) : Terminal Positif sumber tegangan DC (sekitar 4,5V atau 16V).
b. Sensor LDR
LDR (Light Dependent Resistor) merupakan salah satu komponen resistor yang nilai resistansinya akan berubah-ubah sesuai dengan intensitas cahaya yang mengenai sensor ini. LDR juga dapat digunakan sebagai sensor cahaya. Perlu diketahui bahwa nilai resistansi dari sensor ini sangat bergantung pada intensitas cahaya. Semakin banyak cahaya yang mengenainya, maka akan semakin menurun nilai resistansinya. Sebaliknya jika semakin sedikit cahaya yang mengenai sensor (gelap), maka nilai hambatannya akan menjadi semakin besar sehingga arus listrik yang mengalir akan terhambat.
Beberapa karakteristik yang terdapat pada sensor LDR antara lain adalah :
· Tegangan maksimum (DC) : 150 V
· Konsumsi Arus Maksimum : 100 mW
· Tingkatan Resistansi / Tahanan : 10 Ohm hingga 100k Ohm
· Puncak Spektral : 540 nm (ukuran gelombang cahaya)
· Waktu Respon Sensor : 20ms – 30 ms
· Suhu Operasi : -30o Celcius – 70o Celcius
Fungsi Sensor LDR
LDR berfungsi sebagai sebuah sensor cahaya dalam berbagai macam rangkaian elektronika seperti saklar otomatis berdasarkan cahaya yang jika sensor terkena cahaya maka arus listrik akan mengalir(ON) dan sebaliknya jika sensor dalam kondisi minim cahaya(gelap) maka aliran listrik akan terhambat(OFF). LDR juga sering digunakan sebagai sensor lampu penerang jalan otomatis, lampu kamar tidur, alarm, rangkaian anti maling otomatis menggunakan laser, sutter kamera otomatis, dan masih banyak lagi yang lainnya.
Cara Kerja Sensor LDR
Prinsip kerja LDR sangat sederhana tak jauh berbeda dengan variable resistor pada umumnya. LDR dipasang pada berbagai macam rangkaian elektronika dan dapat memutus dan menyambungkan aliran listrik berdasarkan cahaya. Semakin banyak cahaya yang mengenai LDR maka nilai resistansinya akan menurun, dan sebaliknya semakin sedikit cahaya yang mengenai LDR maka nilai hambatannya akan semakin membesar.
Resistor memiliki nilai resistansi atau hambatan yang berfungsi untuk menghambat dan mengatur arus listrik yang mengalir dalam rangkaian. Resistor memiliki dua pin untuk mengukur tegangan listrik dan arus listrik, dengan resistansi tertentu yang dapat menghasilkan tegangan listrik di antara kedua pin. Nilai tegangan terhadap resistansi berbanding lurus dengan arus yang mengalir.
Cara menghitung nilai resistor:
Resistor adalah komponen elektronika pasif yang memiliki nilai resistansi atau hambatan tertentu yang berfungsi untuk membatasi dan mengatur arus listrik dalam suatu rangkaian elektronika. Satuan Resistor adalah Ohm (simbol: Ξ©) yang merupakan satuan SI untuk resistansi listrik. Resitor mempunyai nilai resistansi (tahanan) tertentu yang dapat memproduksi tegangan listrik di antara kedua pin dimana nilai tegangan terhadap resistansi tersebut berbanding lurus dengan arus yang mengalir, berdasarkan persamaan hukum Ohm (V = I.R ).
Ground adalah titik yang dianggap sebagai titik kembalinya arus listrik arus searah atau titik kembalinya sinyal bolak balik atau titik patokan (referensi) dari berbagai titik tegangan dan sinyal listrik di dalam rangkaian elektronika.
Kegunaan Ground
1. Titik kembali nya arus atau sinyal listrik
2. Pelindung terhadap gelombang elektromagnetik dari udara sekitar
3. Pengaman setrum jika ada kerusakan (ground sesungguhnya)
4. Titik patokan (referensi) tegangan atau sinyal dari berbagai titik di rangkaian.
5. Menghilangkan dengung (hum) pada penguat audio (amplifier)
6. Mengurangi Noise pada penguat audio (amplifier)
7. Pada kendaraan (mobil atau motor) mengurangi kebutuhan kabel listrik, karena menjadikan body motor atau mobil sebagai pengganti kabel negatif.
8. dll.
LED merupakan sebuah komponen yang menghasilkan cahaya monokromatik ketika diberi tegangan. LED terbuat dari semikonduktor dan perbedaan warna yang dihasilkan disebabkan perbedaan bahan semikonduktor yang digunakan.
LED merupakan keluarga dari Dioda yang terbuat dari Semikonduktor. Cara kerjanya pun hampir sama dengan Dioda yang memiliki dua kutub yaitu kutub Positif (P) dan Kutub Negatif (N). LED hanya akan memancarkan cahaya apabila dialiri tegangan maju (bias forward) dari Anoda menuju ke Katoda.
LED terdiri dari sebuah chip semikonduktor yang di doping sehingga menciptakan junction P dan N. Yang dimaksud dengan proses doping dalam semikonduktor adalah proses untuk menambahkan ketidakmurnian (impurity) pada semikonduktor yang murni sehingga menghasilkan karakteristik kelistrikan yang diinginkan. Ketika LED dialiri tegangan maju atau bias forward yaitu dari Anoda (P) menuju ke Katoda (K), Kelebihan Elektron pada N-Type material akan berpindah ke wilayah yang kelebihan Hole (lubang) yaitu wilayah yang bermuatan positif (P-Type material). Saat Elektron berjumpa dengan Hole akan melepaskan photon dan memancarkan cahaya monokromatik (satu warna).
- Sensor UV Tron ( diganti dengan Ambient Light sensor atau ADPS -9000)
- Op Amp
Terminal yang terdapat pada Simbol Op-Amp (Operational Amplifier/penguat operasional) diantaranya adalah :
- Masukan non-pembalik (Non-Inverting) +
- Masukan pembalik (Inverting) –
- Keluaran Vout
- Catu daya positif +V
- Catu daya negatif -V
Penguat operasional dalam bentuk rangkaian terpadu memiliki karakteristik yang mendekati karakteristik penguat operasional ideal tanpa perlu memperhatikan apa yang terdapat di dalamnya. Karakteristik penguat operasional ideal adalah:
- Bati tegangan tidak terbatas.
- Impedansi masukan tidak terbatas.
- Impedansi keluaran nol.
- Lebar pita tidak terbatas.
- Tegangan offset nol (kondisi ketika masukan sebesar nol).[
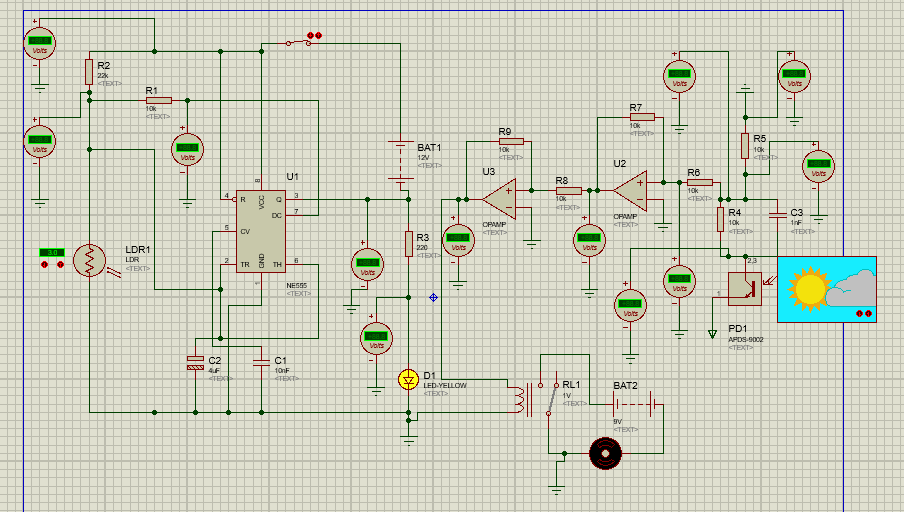
Rangkaian LED Flasher dapat menyala saat diberi tegangan 5 volt – 12 volt dari power supply atau battery. Pada pin 1 (Ground) menghubungkan ke tegangan 0 volt dan pin 8 (VCC) menghubungkan ke tegangan positif, misalnya 9 volt. LDR yang digunakan tersambung dengan pin 2 (Trigger) menjadi pemantik agar pewaktuan bekerja, yang dimaksud pematik adalah input. Input disini diperoleh dari LDR (sensor cahaya), nantinya saat LDR mendapat tegangan pada resistansi rendah (kondisi terang) maka LED akan berkedip 0,5 detik, namun jika LDR pada resistansi tinggi (kondisi gelap) maka LED akan menyala tanpa berkedip. Sedangkan IC digunakan untuk mengatur waktu kedip LED sesuai dengan input yang diterima. LED yang tersambung pada pin 3 (output) menjadi hasil keluaran dari rangkaian diatas, sedangkan resistor yang dipasang seri dengan LED berfungsi untuk menghambat arus sehingga semakin kecil nilai resistansinya maka nyala lampu semakin cepat begitu juga sebaliknya jika nilai resistansi resistor tersebut semakin besar maka kedip lampu akan mempunyai delay 1 detik atau lebih. Input pada rangkaian ini adalah LDR sebagai sensor cahaya dan IC TIMER 555 sebagai pemroses dan memberi perintah setelah mendapat input dari LDR.
Pin 4 (reset) langsung tersambung ke ground dengan tujuan untuk menghentikan interval pewaktuan. Pin 6 (threshold) tersambung dengan pin 2 (trigger), pin 2 mendeteksi 1/3 dari tegangan VCC 9 volt hal ini membuat keluaran mempunyai logika high, dan memiliki kontrol atas pin 6 (threshold) ,sehingga jika pin 2 pada kondisi low dan pin 6 pada kondisi low, maka keluaran akan high. Pin 6 (threshold) perlu mencapai 2/3 dari tegangan VCC 9 volt agar siklus pada IC NE555 berjalan dan perlu lebih dari 2/3 dari VCC agar timing out. Sedangkan ketika cahaya jatuh pada LDR akan mengalami pembagian tegangan dengan resistor 22K untuk mencegah pin 6 mendeteksi tegangan VCC 66% dan LED akan berhenti berkedip. Pada pin 7 (discharge) tersambung dengan resistor untuk menghambat arus, yang diparalel dengan LDR dan resistor 22K. Untuk pin 5 (control) yang tersambung ke kapasitor digunakan untuk mengatur kestabilan IC.
























Tidak ada komentar:
Posting Komentar